网站首页
网上挂号
院长信箱
网站首页
妇幼概况
医院简介
医院章程
医院平面图
医院荣誉
新闻中心
院内动态
辖区管理
新媒体矩阵
临床服务
科室介绍
专家介绍
门诊指南
就诊流程
健康服务
体检中心
健康有约
孕妇学校
儿童早教
妇幼科普
党群工作
党群文化
清风徐来
科研教学
教学园地
优生优育遗传医学研究所
博士后科研工作站
药物临床试验
医院公告
人才招聘
招标信息
服务项目公示
环境公示
其他公示
网上医院
预约挂号
互联网医院
您当前位置:
首页
>
新闻中心
>
院内动态
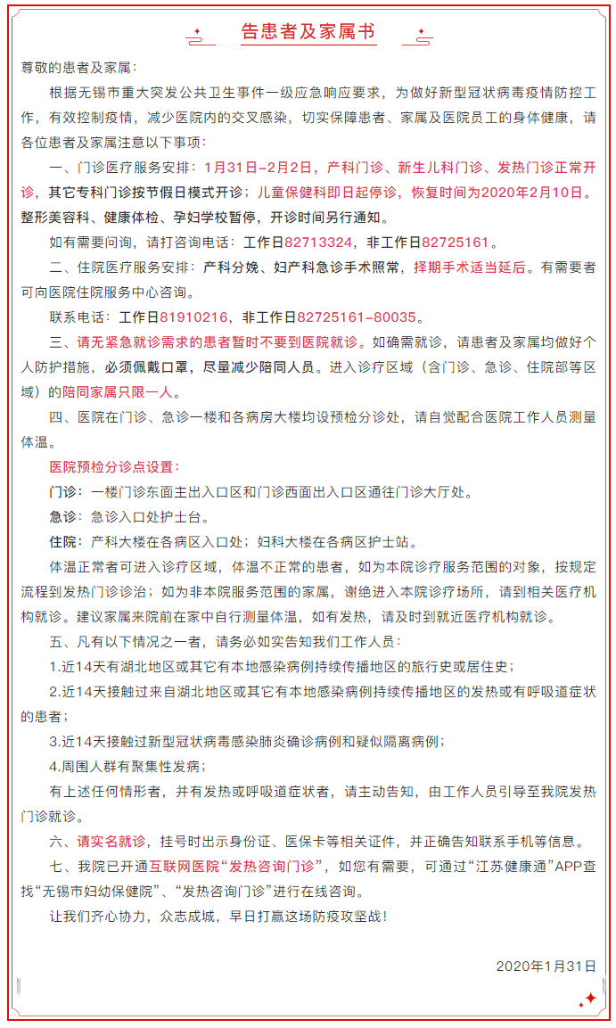
无锡市妇幼保健院告患者及家属书
点击数: 添加日期:2020年02月03日
院内动态
辖区管理
新媒体矩阵
院内动态
关注苯丙酮尿症,守护儿童健康未来 | 市妇幼保...
无锡市妇幼保健院举办“铸魂砺志践初心 医路笃...
实力认证!载誉前行,未来可期~
锤炼务实作风 蓄积履职力量 | 市妇幼保健院举...
“你只管放心生,不管什么时候发动,我都会在!”...
关于清退门诊预交金余额的公告
孕产期用药安全服务前移,扫码即享专家指导
暖箱里的悄悄话,早产宝宝的“睛”彩开放日
人人讲安全 · 个个会应急 | 无锡市妇幼保健院...
版权所有:无锡市妇幼保健院
ICP备案号:
苏ICP备05017912号
公安备案号:
32021302000162
安全支持:江苏骏安检测